This website requires JavaScript.
Explore
Help
Register
Sign In
alihan
/
happy-app
Watch
1
Star
0
Fork
0
You've already forked happy-app
mirror of
https://github.com/Lissy93/happy-app.git
synced
2021-05-12 19:52:18 +03:00
Code
Issues
Projects
Releases
Wiki
Activity
Files
master
happy-app
/
docs
/
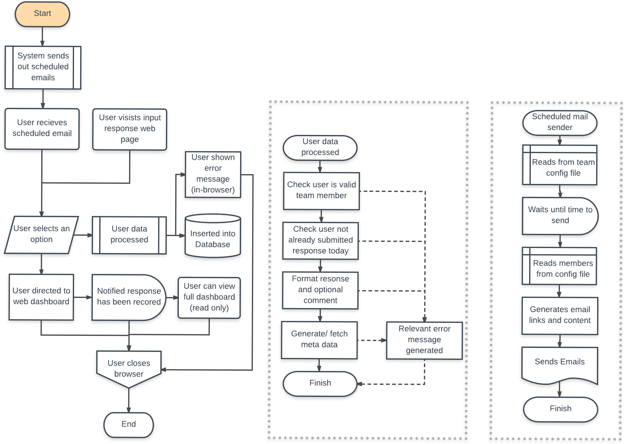
high-level-flow-chart.png
Alicia Sykes
aa35e562ff
Updated docs, removed C3
2017-07-14 23:05:31 +01:00
614 KiB
2037x1441px
Raw
Permalink
History