This website requires JavaScript.
Explore
Help
Register
Sign In
alihan
/
twitter-sentiment-visualisation
Watch
1
Star
0
Fork
0
You've already forked twitter-sentiment-visualisation
mirror of
https://github.com/Lissy93/twitter-sentiment-visualisation.git
synced
2021-05-12 19:52:18 +03:00
Code
Issues
Projects
Releases
Wiki
Activity
Files
dev
twitter-sentiment-visualisa…
/
docs
/
high-level-data-flow.png
Alicia Sykes
087c10e552
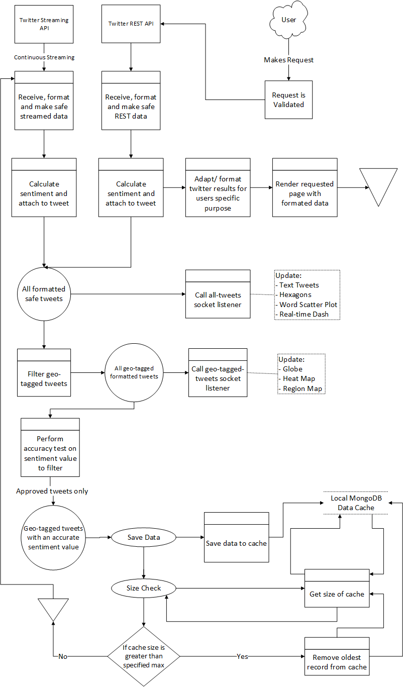
High level overview of data flow
2016-05-18 14:30:06 +01:00
75 KiB
802x1367px
Raw
Permalink
History