Bring your codebase as context to Claude Code
Claude Context is an MCP plugin that adds semantic code search to Claude Code and other AI coding agents, giving them deep context from your entire codebase.
✨ Features
- 🔍 Semantic Code Search: Ask questions like "find functions that handle user authentication" and get relevant, context-rich code instantly.
- 🧠 Context-Aware: Discover large codebase, understand how different parts of your codebase relate, even across millions of lines of code.
- ⚡ Incremental Indexing: Efficiently re-index only changed files using Merkle trees.
- 🧩 Intelligent Code Chunking: Analyze code in Abstract Syntax Trees (AST) for chunking.
- 🗄️ Scalable: Integrates with Zilliz Cloud for scalable vector search, no matter how large your codebase is.
- 🛠️ Customizable: Configure file extensions, ignore patterns, and embedding models.
🚀 Demo
Model Context Protocol (MCP) allows you to integrate Claude Context with your favorite AI coding assistants, e.g. Claude Code.
Quick Start
Prerequisites
Get a free vector database on Zilliz Cloud 👈
Claude Context needs a vector database. You can sign up on Zilliz Cloud to get an API key.
Copy your Personal Key to replace your-zilliz-cloud-api-key in the configuration examples.
Get OpenAI API Key for embedding model
You need an OpenAI API key for the embedding model. You can get one by signing up at OpenAI.
Your API key will look like this: it always starts with sk-.
Copy your key and use it in the configuration examples below as your-openai-api-key.
Configure MCP for your AI Assistant
Claude Code Configuration
Use the command line interface to add the Claude Context MCP server:
# Add the Claude Context MCP server
claude mcp add claude-context -e OPENAI_API_KEY=your-openai-api-key -e MILVUS_TOKEN=your-zilliz-cloud-api-key -- npx @zilliz/claude-context-mcp@latest
See the Claude Code MCP documentation for more details about MCP server management.
Gemini CLI
Gemini CLI requires manual configuration through a JSON file:
- Create or edit the
~/.gemini/settings.jsonfile. - Add the following configuration:
{
"mcpServers": {
"claude-context": {
"command": "npx",
"args": ["@zilliz/claude-context-mcp@latest"],
"env": {
"OPENAI_API_KEY": "your-openai-api-key",
"MILVUS_TOKEN": "your-zilliz-cloud-api-key"
}
}
}
}
- Save the file and restart Gemini CLI to apply the changes.
Other MCP Client Configurations (Cursor, Windsurf, etc.)
Qwen Code
Create or edit the ~/.qwen/settings.json file and add the following configuration:
{
"mcpServers": {
"claude-context": {
"command": "npx",
"args": ["@zilliz/claude-context-mcp@latest"],
"env": {
"OPENAI_API_KEY": "your-openai-api-key",
"MILVUS_ADDRESS": "your-zilliz-cloud-public-endpoint",
"MILVUS_TOKEN": "your-zilliz-cloud-api-key"
}
}
}
}
Cursor
Go to: Settings -> Cursor Settings -> MCP -> Add new global MCP server
Pasting the following configuration into your Cursor ~/.cursor/mcp.json file is the recommended approach. You may also install in a specific project by creating .cursor/mcp.json in your project folder. See Cursor MCP docs for more info.
{
"mcpServers": {
"claude-context": {
"command": "npx",
"args": ["-y", "@zilliz/claude-context-mcp@latest"],
"env": {
"OPENAI_API_KEY": "your-openai-api-key",
"MILVUS_ADDRESS": "your-zilliz-cloud-public-endpoint",
"MILVUS_TOKEN": "your-zilliz-cloud-api-key"
}
}
}
}
Void
Go to: Settings -> MCP -> Add MCP Server
Add the following configuration to your Void MCP settings:
{
"mcpServers": {
"code-context": {
"command": "npx",
"args": ["-y", "@zilliz/claude-context-mcp@latest"],
"env": {
"OPENAI_API_KEY": "your-openai-api-key",
"MILVUS_ADDRESS": "your-zilliz-cloud-public-endpoint",
"MILVUS_TOKEN": "your-zilliz-cloud-api-key"
}
}
}
}
Claude Desktop
Add to your Claude Desktop configuration:
{
"mcpServers": {
"claude-context": {
"command": "npx",
"args": ["@zilliz/claude-context-mcp@latest"],
"env": {
"OPENAI_API_KEY": "your-openai-api-key",
"MILVUS_ADDRESS": "your-zilliz-cloud-public-endpoint",
"MILVUS_TOKEN": "your-zilliz-cloud-api-key"
}
}
}
}
Windsurf
Windsurf supports MCP configuration through a JSON file. Add the following configuration to your Windsurf MCP settings:
{
"mcpServers": {
"claude-context": {
"command": "npx",
"args": ["-y", "@zilliz/claude-context-mcp@latest"],
"env": {
"OPENAI_API_KEY": "your-openai-api-key",
"MILVUS_ADDRESS": "your-zilliz-cloud-public-endpoint",
"MILVUS_TOKEN": "your-zilliz-cloud-api-key"
}
}
}
}
VS Code
The Claude Context MCP server can be used with VS Code through MCP-compatible extensions. Add the following configuration to your VS Code MCP settings:
{
"mcpServers": {
"claude-context": {
"command": "npx",
"args": ["-y", "@zilliz/claude-context-mcp@latest"],
"env": {
"OPENAI_API_KEY": "your-openai-api-key",
"MILVUS_ADDRESS": "your-zilliz-cloud-public-endpoint",
"MILVUS_TOKEN": "your-zilliz-cloud-api-key"
}
}
}
}
Cherry Studio
Cherry Studio allows for visual MCP server configuration through its settings interface. While it doesn't directly support manual JSON configuration, you can add a new server via the GUI:
- Navigate to Settings → MCP Servers → Add Server.
- Fill in the server details:
- Name:
claude-context - Type:
STDIO - Command:
npx - Arguments:
["@zilliz/claude-context-mcp@latest"] - Environment Variables:
OPENAI_API_KEY:your-openai-api-keyMILVUS_ADDRESS:your-zilliz-cloud-public-endpointMILVUS_TOKEN:your-zilliz-cloud-api-key
- Name:
- Save the configuration to activate the server.
Cline
Cline uses a JSON configuration file to manage MCP servers. To integrate the provided MCP server configuration:
-
Open Cline and click on the MCP Servers icon in the top navigation bar.
-
Select the Installed tab, then click Advanced MCP Settings.
-
In the
cline_mcp_settings.jsonfile, add the following configuration:
{
"mcpServers": {
"claude-context": {
"command": "npx",
"args": ["@zilliz/claude-context-mcp@latest"],
"env": {
"OPENAI_API_KEY": "your-openai-api-key",
"MILVUS_ADDRESS": "your-zilliz-cloud-public-endpoint",
"MILVUS_TOKEN": "your-zilliz-cloud-api-key"
}
}
}
}
- Save the file.
Augment
To configure Claude Context MCP in Augment Code, you can use either the graphical interface or manual configuration.
A. Using the Augment Code UI
-
Click the hamburger menu.
-
Select Settings.
-
Navigate to the Tools section.
-
Click the + Add MCP button.
-
Enter the following command:
npx @zilliz/claude-context-mcp@latest -
Name the MCP: Claude Context.
-
Click the Add button.
B. Manual Configuration
- Press Cmd/Ctrl Shift P or go to the hamburger menu in the Augment panel
- Select Edit Settings
- Under Advanced, click Edit in settings.json
- Add the server configuration to the
mcpServersarray in theaugment.advancedobject
"augment.advanced": {
"mcpServers": [
{
"name": "claude-context",
"command": "npx",
"args": ["-y", "@zilliz/claude-context-mcp@latest"],
"env": {
"OPENAI_API_KEY": "your-openai-api-key",
"MILVUS_ADDRESS": "your-zilliz-cloud-public-endpoint",
"MILVUS_TOKEN": "your-zilliz-cloud-api-key"
}
}
]
}
Roo Code
Roo Code utilizes a JSON configuration file for MCP servers:
-
Open Roo Code and navigate to Settings → MCP Servers → Edit Global Config.
-
In the
mcp_settings.jsonfile, add the following configuration:
{
"mcpServers": {
"claude-context": {
"command": "npx",
"args": ["@zilliz/claude-context-mcp@latest"],
"env": {
"OPENAI_API_KEY": "your-openai-api-key",
"MILVUS_ADDRESS": "your-zilliz-cloud-public-endpoint",
"MILVUS_TOKEN": "your-zilliz-cloud-api-key"
}
}
}
}
- Save the file to activate the server.
Other MCP Clients
The server uses stdio transport and follows the standard MCP protocol. It can be integrated with any MCP-compatible client by running:
npx @zilliz/claude-context-mcp@latest
For more detailed MCP environment variable configuration, see our Environment Variables Guide.
📚 Need more help? Check out our complete documentation for detailed guides and troubleshooting tips.
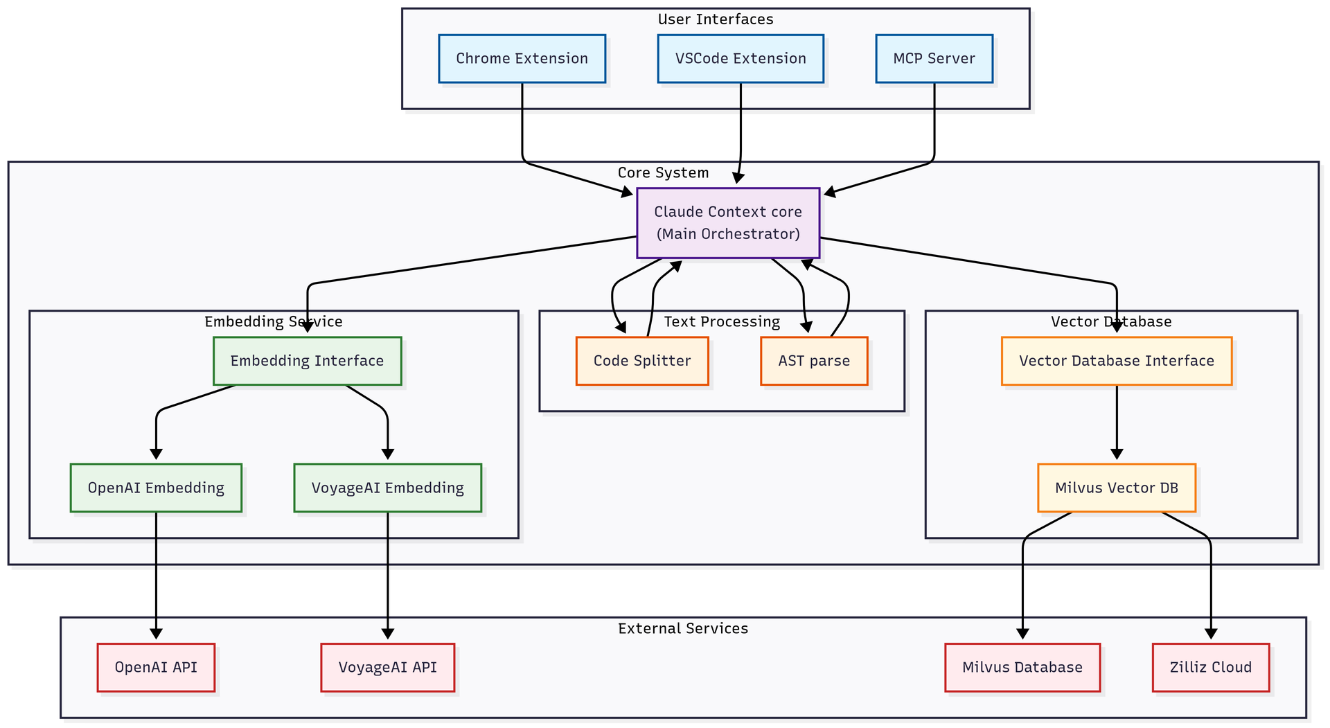
🏗️ Architecture
Claude Context is a monorepo containing three main packages:
Core Components
@zilliz/claude-context-core: Core indexing engine with embedding and vector database integration- VSCode Extension: Semantic Code Search extension for Visual Studio Code
@zilliz/claude-context-mcp: Model Context Protocol server for AI agent integration
Supported Technologies
- Embedding Providers: OpenAI, VoyageAI, Ollama, Gemini
- Vector Databases: Milvus or Zilliz Cloud(fully managed vector database as a service)
- Code Splitters: AST-based splitter (with automatic fallback), LangChain character-based splitter
- Languages: TypeScript, JavaScript, Python, Java, C++, C#, Go, Rust, PHP, Ruby, Swift, Kotlin, Scala, Markdown
- Development Tools: VSCode, Model Context Protocol
📦 Other Ways to Use Claude Context
While MCP is the recommended way to use Claude Context with AI assistants, you can also use it directly or through the VSCode extension.
Core Package Usage
The @zilliz/claude-context-core package provides the fundamental functionality for code indexing and semantic search.
import { Context, MilvusVectorDatabase, OpenAIEmbedding } from '@zilliz/claude-context-core';
// Initialize embedding provider
const embedding = new OpenAIEmbedding({
apiKey: process.env.OPENAI_API_KEY || 'your-openai-api-key',
model: 'text-embedding-3-small'
});
// Initialize vector database
const vectorDatabase = new MilvusVectorDatabase({
address: process.env.MILVUS_ADDRESS || 'your-zilliz-cloud-public-endpoint',
token: process.env.MILVUS_TOKEN || 'your-zilliz-cloud-api-key'
});
// Create context instance
const context = new Context({
embedding,
vectorDatabase
});
// Index your codebase with progress tracking
const stats = await context.indexCodebase('./your-project', (progress) => {
console.log(`${progress.phase} - ${progress.percentage}%`);
});
console.log(`Indexed ${stats.indexedFiles} files, ${stats.totalChunks} chunks`);
// Perform semantic search
const results = await context.semanticSearch('./your-project', 'vector database operations', 5);
results.forEach(result => {
console.log(`File: ${result.relativePath}:${result.startLine}-${result.endLine}`);
console.log(`Score: ${(result.score * 100).toFixed(2)}%`);
console.log(`Content: ${result.content.substring(0, 100)}...`);
});
VSCode Extension
Integrates Claude Context directly into your IDE. Provides an intuitive interface for semantic code search and navigation.
- Direct Link: Install from VS Code Marketplace
- Manual Search:
- Open Extensions view in VSCode (Ctrl+Shift+X or Cmd+Shift+X on Mac)
- Search for "Semantic Code Search"
- Click Install
🛠️ Development
Setup Development Environment
# Clone repository
git clone https://github.com/zilliztech/claude-context.git
cd claude-context
# Install dependencies
pnpm install
# Build all packages
pnpm build
# Start development mode
pnpm dev
Building
# Build all packages
pnpm build
# Build specific package
pnpm build:core
pnpm build:vscode
pnpm build:mcp
Running Examples
# Development with file watching
cd examples/basic-usage
pnpm dev
Supported File Extensions
By default, Claude Context supports:
- Programming languages:
.ts,.tsx,.js,.jsx,.py,.java,.cpp,.c,.h,.hpp,.cs,.go,.rs,.php,.rb,.swift,.kt,.scala,.m,.mm - Documentation:
.md,.markdown
Ignore Patterns
Common directories and files are automatically ignored:
node_modules/**,dist/**,build/**.git/**,.vscode/**,.idea/***.log,*.min.js,*.map
📖 Examples
Check the /examples directory for complete usage examples:
- Basic Usage: Simple indexing and search example
❓ FAQ
For frequently asked questions and troubleshooting tips, see our FAQ Guide.
🤝 Contributing
We welcome contributions! Please see our Contributing Guide for details on how to get started.
Package-specific contributing guides:
🗺️ Roadmap
- AST-based code analysis for improved understanding
- Support for additional embedding providers
- Agent-based interactive search mode
- Enhanced code chunking strategies
- Search result ranking optimization
- Robust Chrome Extension
📄 License
This project is licensed under the MIT License - see the LICENSE file for details.


